壹号娱乐
关于壹号娱乐
我们是谁
我们的历程
我们的标志
我们的优势
五大核心事业
国内销售网络
我们的产品
非常麦
晶花
金猫
佳芝味
苏小丸
卡丽玛
应用方案
可持续发展
社会责任
创新与研发
质量体系
行动计划
新闻资讯
新闻发布
品牌活动
招标公告
投资者关系
股票情况
公司公告
定期报告
投资者联络
加入我们
校园招聘
社会招聘
联系我们
新闻发布
品牌活动
招标公告
壹号娱乐
新闻资讯
招标公告
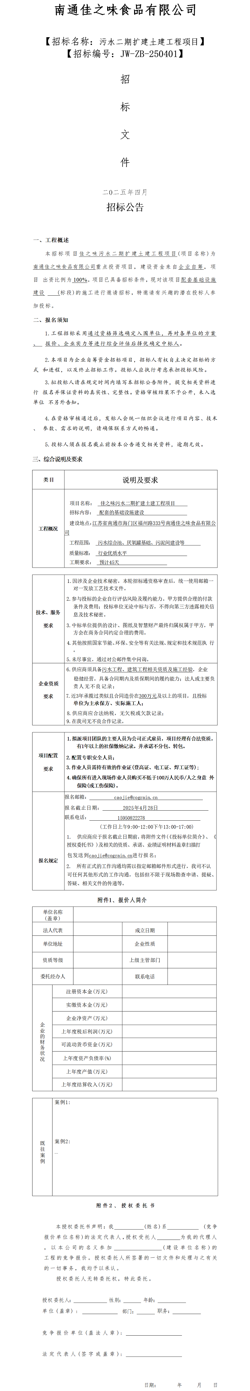
《南通佳之味食品有限公司污水二期扩建土建工程项目》招标公告
发布日期:2025-04-23
浏览次数:
附件:
南通佳之味食品有限公司污水二期扩建土建工程项目招标文件.docx
返回列表
下一篇:《关于选聘2025年年度会计师事务所项目》招标公告
关于壹号娱乐
我们是谁
我们的历程
我们的标志
我们的优势
五大核心事业
国内销售网络
我们的产品
非常麦
晶花
金猫
佳芝味
苏小丸
卡丽玛
应用方案
可持续发展
社会责任
创新与研发
质量体系
行动计划
新闻资讯
新闻发布
品牌活动
招标公告
投资者关系
股票情况
公司公告
定期报告
投资者联络
加入我们
校园招聘
社会招聘
联系我们